多项涂料材料被列入重点新材料首批次应用指导目录
分类:行业资讯 来源:广东省涂料行业协会 发布时间:2023-11-24
近日,工业和信息化部网站公开征求对《重点新材料首批次应用示范指导目录(2024年版)》(征求意见稿)的意见。征求意见截止日期为11月24日。

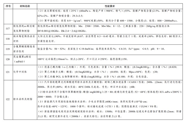
据悉,此次《重点新材料首批次应用示范指导目录(2024年版)》(征求意见稿)共分为先进基础材料、前沿新材料两大类共计296项材料,其中,橡胶密封件制品表面用水性涂料、高拉伸 UV 环保涂料和高耐磨UV哑光涂料、粉末涂料及树脂等先进化工材料被纳入《重点新材料首批次应用示范指导目录(2024年版)》。


橡胶密封件制品表面用水性涂料性能要求:摩擦系数指标定为μ≤0.40,拉伸试验指标定为定伸 100%,涂层无龟裂、无脱落,耐介质擦拭性(50%乙醇溶液、2.5g/L正十二烷基苯磺酸钠水溶液)指标定为“50 次未露底”,挥发性有机化合物(VOC)含量≤200g/L。
高拉伸UV环保涂料和高耐磨UV哑光涂料性能要求:
(1)高拉伸 UV 环保涂料:附着力 5B;水煮 30min/100℃,附着力 5B;耐橡皮 CS-8 磨擦(500g 力)≥500 次;柔韧性Φ2mm;热拉伸性能≥200%;耐溶剂(500g 力)≥100 次;耐家具清洗剂(500g 力)≥100 次;
(2)高耐磨 UV 哑光涂料:附着力 5B,光泽度≥1°,铅笔硬度(铅笔品牌为三菱 UNI):≥H(PC 基材)/500g,PMMA基材 4H/1000g,涂层无损伤;水煮 30min/100℃附着力 5B;耐刮擦:负重 1000g*2500 次,涂层无损伤;水接触角≥105°,磨擦后水接触角≥90°,抗污性佳。
粉末涂料及树脂性能要求:
(1)汽车铝轮毂罩光丙烯酸透明粉末涂料及关键树脂:耐铜乙酸加速盐雾(CASS)性能:240h,≤2mm;氙灯老化性能:2000h,保光率≥80%;耐水实验:40℃/240h 无起泡,变色;碎石冲击试验:≥4B;
(2)粉末涂料用不含锡环保聚酯树脂:酸值(mgKOH/g):25~80;玻璃化转变温度:52~68℃;熔体粘度(ICI,mPa·s/200℃):2000~8000;不含锡元素;
(3)新能源汽车用高性能绝缘粉末涂料:介电击穿强度≥60Kv/mm;体积电阻率≥1015Ω·cm;热冲击性能-40℃~125℃,1000 个循环;相对漏电起痕(CTI)1 级;阻燃性能满足(UL94)V0 级;
(4)新能源储能电柜双涂双烤超耐侯粉末涂料:耐水:1500h;中性盐雾:2000h 划痕处单边腐蚀扩散距离≤2mm;附着力≤1 级;耐荧光紫外老化(2000h),表面无粉化;涂层附着力≤1 级。
- 
2025-04-25
郑州轻工业大学校友齐聚鹏城,共促高分子材料领域新发展
2025 年 4 月,第 36 届 ChinaPlas 国际橡塑展(深圳)盛大启幕。在此契机之下,郑州轻工业大学校友代表们纷纷奔赴鹏城,开展了一系列精彩纷呈的校企交流与行业对话活动,为高分子材料领域的创新发展以及校友间的协同共进注入了全新活力。
查看详情
 - 
2025-03-28
2025年无机颜料行业现状与发展趋势分析
在全球工业绿色转型与碳中和目标的驱动下,无机颜料行业正经历结构性变革。传统高污染、高能耗的生产模式逐渐被颠覆,技术创新与可持续发展成为行业主旋律。2025年,无机颜料市场规模预计突破500亿美元,但增长逻辑已从“量”转向“质”——环保性、功能性和循环性成为核心竞争力。本文从行业现状、技术突破、市场分化及未来趋势等多维度...
查看详情
 - 
2025-02-28
2024年中国涂料、颜料行业经济运行通报
一、2024年中国涂料、颜料行业运行概况 2024年,中国涂料行业深入贯彻新发展理念,加快构建新发展格局,稳步发展新质生产力,扎实推进高质量发展,绿色低碳转型加速推进,数字化升级步伐加快,经济运行总体平稳、稳中有进并取得新的突破。 经中国涂料工业协会统计,2024年,中国涂料...
查看详情
 


回到顶部